±´Ë¹ÌØ
Ͷ×ÊÕß
> Ͷ×ÊÕß
> ¿Í »§
> ÇóÖ°Õß
> ´«Ã½Õß
·±ów
|
Global
English
Espa?ol
Fran?ais
§²§å§ã§ã§Ü§Ú§Û
ÐÅÏ¢¹ûÕæ
ÆóÒµ»ù±¾ÐÅÏ¢
ÈËÊÂн³êÊÂÏî
Ö÷Òª²ÆÎñÐÅÏ¢
ÆóÒµÖØ´óÊÂÏî
ÍÆÐÐÉç»áÔðÈÎ
Ô±¹¤ÕÐÆ¸ÐÅÏ¢
Õбê²É¹ºÐÅÏ¢
ÆäËû¹ûÕæÐÅÏ¢
Ç·¿îͶË߯½Ì¨
ÈËÁ¦×ÊÔ´
È˲ÅÀíÄî
È˲Ÿſö
È˲ÅÕÐÆ¸
½ÌÓýÅàѵ
ÆóÒµÎÄ»¯
ÎÄ»¯ÀíÄî
ÊÓ¾õʶ±ð
ÎÄ»¯»î¶¯
Éç»áÔðÈÎ
µ³µÄ½¨Éè
µ³½¨ÊÂÇé
¼Í¼ìÊÂÇé
¹¤»áÊÂÇé
ͳսÍÅÇàÊÂÇé
¿Æ¼¼Á¢Òì
¿Æ¼¼×ÜÀÀ
ÊÖÒÕÁìÓò
¿Æ¼¼¶¯Ì¬
¿ÆÑÐЧ¹û
Ñз¢Óë·þÎñƽ̨
Ժʿ·ç·¶
ÖØµã¿Æ¼¼Ð§¹û
ÐÐÒµ·þÎñ
ÆóÒµ×ÊÖÊ
¿Æ¼¼½±Àø
¼ì²â»ú¹¹
֪ʶ²úȨ
±ê×¼»¯Î¯Ô±»á
±´Ë¹ÌزúÆ·
ÖØÐͱ´Ë¹ÌØ
´óÐÍÖý¶Í¼þ
ºËµç×°±¸
ũҵ±´Ë¹ÌØ
·ÄÖ¯±´Ë¹ÌØ
¹¤³Ì±´Ë¹ÌØ
ʯ»¯Í¨ÓÃ
ÁÖÒµ±´Ë¹ÌØ
µØÖÊ×°±¸
¶¯Á¦±´Ë¹ÌØ
³µÁ¾ºÍÁ㲿¼þ
»ú´²¹¤¾ß
µç¹¤µçÕ¾
ÒÇÆ÷ÒDZí
»·±£×°±¸
ÓªÒµÁìÓò
ÏȽø×°±¸ÖÆÔì
¹¤Òµ»ù´¡ÑÐÖÆÓë·þÎñ
¹¤³Ì³Ð°üÓ빩ӦÁ´
ÐÂÎÅÖÐÐÄ
֪ͨͨ¸æ
±´Ë¹ÌØÒªÎÅ
ÖØµã¹Ø×¢
¹ú×ʶ¯Ì¬
ÆóÒµ¶¯Ì¬
ʱÕþÒªÎÅ
ÈËÎï·ç·¶
ýÌ幨ע
רÌⱨµÀ
¹ú×Êί¶¯Ì¬
ýÌåÁªÂç
¹ØÓÚ±´Ë¹ÌØ
¶Ê³¤Ö´Ç
±´Ë¹Ìظſö
¼¯ÍŸ߹Ü
±´Ë¹Ìؼò½é
×éÖ¯¼Ü¹¹
Éú³¤Àú³Ì
¶Ê»á
¸ß¼¶ÖÎÀíÖ°Ô±
¹«Ë¾ÉùÓþ
ÉÏÊй«Ë¾
Ê×Ò³
ÐÂÎÅÖÐÐÄ
֪ͨͨ¸æ
2023
֪ͨͨ¸æ
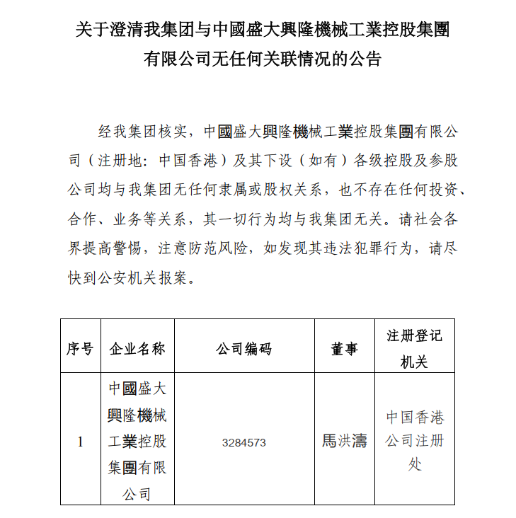
¹ØÓÚ³ÎÇåÎÒ¼¯ÍÅÓëÖйúÊ¢´óÐË¡±´Ë¹Ìع¤Òµ¿Ø¹É¼¯ÍÅÓÐÏÞ¹«Ë¾ÎÞÈκιØÁªÇéÐεÄͨ¸æ
Ðû²¼Ê±¼ä£º£º£º2023-07-28
ÎÄÕÂȪԴ£º£º£ºÕ½ÂÔÉú³¤²¿
¡¾
´ó
ÖÐ
С
¡¿
¸½¼þ£º£º£º
Ïà¹ØÎĵµ£º£º£º
±±¾©ÆðÖØÔËÊä±´Ë¹ÌØÉè¼ÆÑо¿ÔºÓÐÏÞ¹«Ë¾µ³Î¯Î¯Ô±¡¢¡¢¡¢¸±×Ü˾ÀíÔÀÎÄÁˆ½ÓÊÜÉó²éÊÓ²ì
2023-12-08
¹ØÓÚ³ÎÇåÎÒ¼¯ÍÅÓëÖйúÊ¢´óÐË¡±´Ë¹Ìع¤Òµ¿Ø¹É¼¯ÍÅÓÐÏÞ¹«Ë¾ÎÞÈκιØÁªÇéÐεÄͨ¸æ
2023-07-28
¹ØÓÚð³ä¹úÆóÐÅϢͨ¸æ
2023-04-25
¹ØÓÚ³ÎÇåÎÒ¼¯ÍÅÓë¹úе»ú½¨£¨ÁÉÄþ£©ÊµÒµÓÐÏÞ¹«Ë¾ÎÞÈκιØÁªÇéÐεÄͨ¸æ
2023-04-17
¹ØÓÚ³ÎÇåÎÒ¼¯ÍÅÓëÉîÛÚÖлúͶʵҵ¼¯ÍÅÓÐÏÞ¹«Ë¾ÎÞÈκιØÁªÇéÐεÄͨ¸æ
2023-04-17
¹ØÓÚ³ÎÇåÎÒ¼¯ÍÅÓë¹óÖÝÖлú¹úÐËÉÌó¼¯ÍÅÓÐÏÞ¹«Ë¾ÎÞÈκιØÁªÇéÐεÄͨ¸æ
2023-04-06
ÈÈÃÅÍÆ¼ö
>
ÄÚÍøÁ´½Ó
±´Ë¹Ìؼ¯ÍÅÔÚÏßѧϰƽ̨
±´Ë¹Ìر´Ë¹ÌØÐÂÎÅÐÅÏ¢ÖÎÀíÆ½Ì¨
±´Ë¹Ìؼ¯Íŵç×ӲɹºÆ½Ì¨
±´Ë¹Ìؼ¯ÍÅÍøÕ¾Èº >
Ó¢ÎÄ×ÓվȺ >
ÆäËûÓïÖÖÍøÕ¾ >
×°±¸ÆóÒµ
±´Ë¹ÌØÖØÐÍ×°±¸¼¯ÍŹɷÝÓÐÏÞ¹«Ë¾
ÖйúµÚ¶þÖØÐͱ´Ë¹Ìؼ¯ÍÅÓÐÏÞ¹«Ë¾
ÖйúÒ»Íϼ¯ÍÅÓÐÏÞ¹«Ë¾
Öйú¸£Âí±´Ë¹ÌØ¼¯ÍÅÓÐÏÞ¹«Ë¾
ÖйúµØÖÊ×°±¸¼¯ÍÅÓÐÏÞ¹«Ë¾
Öйú±´Ë¹ÌØÖع¤¼¯ÍÅÓÐÏÞ¹«Ë¾
ÖйúºãÌ켯ÍÅÓÐÏÞ¹«Ë¾
±´Ë¹ÌØÖÇÄܿƼ¼ÓÐÏÞ¹«Ë¾
¹¤Ã³ÆóÒµ
Öйú±´Ë¹ÌØ×°±¸¹¤³Ì¹É·ÝÓÐÏÞ¹«Ë¾
Öй¤¹ú¼Ê¹¤³Ì¹É·ÝÓÐÏÞ¹«Ë¾
Öйúº£Ñ󺽿ռ¯ÍÅÓÐÏÞ¹«Ë¾
ËÕÃÀ´ï¹É·ÝÓÐÏÞ¹«Ë¾
Öйú±´Ë¹Ìع¤Òµ½¨É輯ÍÅÓÐÏÞ¹«Ë¾
Öб´Ë¹ÌØ´²×ܹ«Ë¾
ÖйúÖØÐͱ´Ë¹ÌØÓÐÏÞ¹«Ë¾
Öйú×Ô¿ØÏµÍ³¹¤³ÌÓÐÏÞ¹«Ë¾
ÖйúÆÖ·¢±´Ë¹Ìع¤Òµ¹É·ÝÓÐÏÞ¹«Ë¾
Öйú±´Ë¹Ìعú¼ÊÏàÖú¹É·ÝÓÐÏÞ¹«Ë¾
±´Ë¹Ìغ£ÄÏÉú³¤ÓÐÏÞ¹«Ë¾
¿ÆÑÐÔºËù
Öйúũҵ±´Ë¹ÌØ»¯¿ÆÑ§Ñо¿Ôº¼¯ÍÅÓÐÏÞ¹«Ë¾
ÖйúÖÐÔª¹ú¼Ê¹¤³ÌÓÐÏÞ¹«Ë¾
±±¾©ÆðÖØÔËÊä±´Ë¹ÌØÉè¼ÆÑо¿ÔºÓÐÏÞ¹«Ë¾
±´Ë¹Ìؼ¯ÍÅ¿ÆÑ§ÊÖÒÕÑо¿ÔºÓÐÏÞ¹«Ë¾
ÖйúÁªºÏ¹¤³ÌÓÐÏÞ¹«Ë¾
±´Ë¹Ìع¤ÒµµÚÁùÉè¼ÆÑо¿ÔºÓÐÏÞ¹«Ë¾
ÉòÑôÒÇ±í¿ÆÑ§Ñо¿ÔºÓÐÏÞ¹«Ë¾
ºÏ·ÊͨÓñ´Ë¹ÌØÑо¿ÔºÓÐÏÞ¹«Ë¾
¸ÊËàÀ¶¿ÆÊ¯»¯¸ßÐÂ×°±¸¹É·ÝÓÐÏÞ¹«Ë¾
±´Ë¹Ìؾ«¹¤¼¯ÍŹɷÝÓÐÏÞ¹«Ë¾
Ìì½òµçÆø¿ÆÑ§Ñо¿ÔºÓÐÏÞ¹«Ë¾
ÖйúµçÆ÷¿ÆÑ§Ñо¿Ôº¹É·ÝÓÐÏÞ¹«Ë¾
¹ãÖݱ´Ë¹ÌØ¿ÆÑ§Ñо¿ÔºÓÐÏÞ¹«Ë¾
ÖØÇìÖÊÁÏÑо¿ÔºÓÐÏÞ¹«Ë¾
³É¶¼¹¤¾ßÑо¿ËùÓÐÏÞ¹«Ë¾
ÖйúÖØÐͱ´Ë¹ÌØÑо¿Ôº¹É·Ý¹«Ë¾
¹ðÁÖµçÆ÷¿ÆÑ§Ñо¿ÔºÓÐÏÞ¹«Ë¾
±´Ë¹ÌØÊý×ֿƼ¼ÓÐÏÞ¹«Ë¾
±´Ë¹Ìع¤ÒµÍýÏëÑо¿ÔºÓÐÏÞ¹«Ë¾
Æû³µÆóÒµ
±´Ë¹ÌØÆû³µ¹É·ÝÓÐÏÞ¹«Ë¾
Öйú±´Ë¹Ìعú¼ÊÏàÖú¹É·ÝÓÐÏÞ¹«Ë¾
ÖйúÆû³µ¹¤Òµ¹¤³ÌÓÐÏÞ¹«Ë¾
ÆäËûÆóÒµ
±´Ë¹ÌØ×ʲúÖÎÀíÓÐÏÞ¹«Ë¾
±´Ë¹ÌزÆÎñÓÐÏÞÔðÈι«Ë¾
±´Ë¹ÌØ×ÊÔ´¿Ø¹ÉÓÐÏÞ¹«Ë¾
±´Ë¹Ìؼ¯Íű±¾©¹²Ïí·þÎñÖÐÐÄÓÐÏÞ¹«Ë¾
ÓÑÇéÁ´½Ó
|
ÄÚ²¿·þÎñ
|
RSS¶©ÔÄ
|
ÍøÕ¾µØÍ¼
|
°æÈ¨ÉùÃ÷
|
ÁªÏµ±´Ë¹ÌØ
¾©ICP±¸£º£º£º05005561 ¾©¹«Íø°²±¸£º£º£º110401300041ºÅ °æÈ¨ËùÓУº£º£º±´Ë¹ÌØ µØµã£º£º£º±±¾©Êк£µíÇøµ¤Àâ½Ö3ºÅ±´Ë¹ÌØ´óÏà Óʱࣺ£º£º100080
¡¾ÍøÕ¾µØÍ¼¡¿
¹ØÓÚ³ÎÇåÎÒ¼¯ÍÅÓëÖйúÊ¢´óÐË¡±´Ë¹Ìع¤Òµ¿Ø¹É¼¯ÍÅÓÐÏÞ